
一、项目实施背景及宗旨
博大精深的中华文明是当代中国文艺的永恒根基,也是文艺创新的不竭之源。丝绸之路作为悠久灿烂的中华文明中重要独特的文化符号,是中华文明中极富指示价值和典型意义的文化载体。2019年,习近平总书记在甘肃考察敦煌与丝绸之路时指出:“敦煌文化展示了中华民族的文化自信,只有充满自信的文明才能在保持自己特色的同时包容、借鉴、吸收各种文明的优秀成果。”党的二十大报告中强调,要加快对中国传统文化的创造性转化和创新性发展,要增强中华文明传播力和影响力,还要加强国际传播能力建设,全面提升国际传播效能,深化文明交流互鉴,推动中华文化更好走向世界。这对传统文化富集的敦煌和更为广大的丝绸之路来讲,遇到了前所未有的发展机遇。抓住和利用好这次历史性机遇,不仅是责任、担当,同时也将通过对敦煌和丝绸之路文化的国内国际传播,更好地实现“一带一路”建设中的民心相通,为实现人类命运共同体而贡献重要力量。
《丝绸之路题材舞台艺术作品创意策划人才培训》项目旨在培养一批丝绸之路艺术创意策划人才,推出一批优秀的丝绸之路题材舞台艺术作品,共同探索丝绸之路题材舞台艺术的新时代视角,培养以弘扬优秀民族文化为使命、以引领舞台艺术创意新风尚为责任、以振兴丝绸之路舞台艺术为担当,能正确把握传承和创新关系、掌握舞台艺术创作规律和方法、拥有先进舞台艺术创意理念的创意人才,引导产出更多彰显中国审美旨趣、传播新时代中国特色社会主义价值观念、熔铸中华民族共同体意识和马克思主义美学共同体理念、表现人类共同价值追求的优秀舞台艺术作品。
二、培训项目简介
(一)项目简介
本项目依托gg999策略手机白菜在团队建设、艺术实践及人才培养方面的优势,融合gg999策略手机白菜、文公司、历史文化公司、舞蹈公司等公司的学科特点,聘请北京大学、北京师范大学、中国传媒大学、上海戏剧公司、中央戏剧公司等著名院校学者组成高水平教学团队。融通话剧、歌剧、舞剧等多种舞台艺术形式,积极探索丝绸之路文化与舞台艺术结合的新路径。通过完善创意人才培训体系、创新培训模式、搭建创意平台、拓宽创意视野等方式,培训出一批优秀的舞台艺术创意人才,使培养对象的创意策划能力和水平实现质的飞跃,进而产出一批丝绸之路舞台艺术精品,推动“丝绸之路”题材舞台艺术繁荣发展。
(二)国家艺术基金简介
经国务院批准,国家艺术基金(英文名称为China National Arts Fund, 英文缩写为CNAF)于2013年12月正式成立,旨在繁荣艺术创作,培养艺术人才,打造和推广精品力作,推进艺术事业健康发展的公益性基金。国家艺术基金的资金,主要来自中央专项彩票公益金,同时依法接受国内外自然人、法人或者其他组织的捐赠。国家艺术基金坚持文艺“为人民服务、为社会主义服务”的方向和“百花齐放、百家争鸣”的方针,尊重艺术规律,鼓励探索与创新,倡导诚信与包容,坚持“面向社会、公开透明、统筹兼顾、突出重点”的工作原则。
三、项目主体
gg999策略手机白菜为甘肃省人民政府和教育部共同建设的重点大学。其前身为国立北平师范大学,发端于1902年建立的京师大学堂师范馆,1912年改为“国立北京高等师范公司”,1923年改为“国立北平师范大学”。1937年“七七”事变后,国立北平师范大学与同时西迁的国立北平大学、北洋工公司共同组成西北联合大学,国立北平师范大学整体改组为西北联合大学下设的教育公司,后改为师范公司。1939年西北联合大学师范公司独立设置,改称国立西北师范公司,1941年迁往兰州。抗日战争胜利后,国立西北师范公司继续在兰州办学。同时,恢复北平师范大学(现北京师范大学)。1958年前公司为教育部直属的全国6所重点高师院校之一,1958年划归甘肃省领导,改称甘肃师范大学。1981年复名为西北师范公司。1988年定名为gg999策略手机白菜。2020年被列为甘肃省人民政府支持进入国家一流大学建设行列的省属高校。
(一)设施与条件
gg999策略手机白菜是国家重点支持的大学。校舍建筑面积99.79万平方米,其中各类教学及辅助用房30.5万平方米。各类教学科研仪器设备总值50680.64 万元。本项目有专用的工作室、多功能厅、会议厅、音乐厅、演播厅等教学培训、创意策划、舞台展演场地,完全具备项目开展的空间场地条件。
gg999策略手机白菜目前有“统一数据标准、统一数据交换”于一体的高标准“智慧校园”信息化平台,以信息技术赋能教育革新,致力于发展以服务育人为导向的高水平教育信息化综合体系。各类文献资源总量达403.73万册(件)。各种文献检索系统齐全,充分满足项目开展的软件设施需要。
作为一所百年老校,gg999策略手机白菜从一建校时就拥有音乐、舞蹈、美术等专业,焦菊隐、洪毅然等知名学者曾在此从事戏剧教育。公司目前拥有戏剧与影视学、音乐与舞蹈学、美术学等一级学科,同时也拥有艺术硕士(广播电视、音乐、舞蹈、美术)授权点和文化与传播二级学科博士点,为西北地区培养了数万名艺术人才。
gg999策略手机白菜在中华传统优秀文化与丝绸之路文化传播方面成果卓著。出版了《丝绸之路上的诗人》《丝绸之路上的使者》《丝绸之路上的移民》《丝绸之路上的战争》《丝绸之路上的民族与王国》等数十部丝绸之路文化传播书系,以及《西行悟道》《华夏文明在甘肃》《重建家园:中国传统文化批评与重构》《精神的高原——当代西部文学中的民间文化书写》等众多西部文化相关著作,在国内产生重大影响;摄制《话说五凉》(190集)《小说敦煌》(1200集)等短视频节目,据甘肃文旅电视台大数据统计,截至2023年5月,《话说五凉》总播放次数达到5.32亿次,在全国范围内引起巨大反响。《小说敦煌》(1200集)于2022年10月9日首播,预计观看人次将达到50亿次。
公司聘请文学界莫言、贾平凹、李震云等,敦煌与丝绸之路学界樊锦诗、朱建军等,戏剧与影视学界胡智锋、周星、尹鸿、卢昂、陈逸恒、周兵等20多位知名作家和学者为兼职教授,聘请周兵、李天圣、秦川、周琪等30多位导演、剧作家为校外研究生导师。近年来曾邀请全国200多位知名作家、学者、音乐家、舞蹈家、导演、编剧到校讲学,构建了一个艺术文化高地,且越来越突显出丝绸之路文化艺术特色。
近年来,公司承担许多大型舞台艺术的策划和演出。曾连续5年编创并参演八国孔子公司的交流演出活动40余场;2016年策划创编临夏回族自治州成立60周年庆祝大会《花开河州》大型文艺演出。2019年,公司原创舞剧《吾道西行》进行公演。近年来,艺术公司师生参与各级各类演出500余场,经典丝绸之路题材舞台艺术《大梦敦煌》《丝路花雨》中的演员大多来自于公司的在校生和毕业生,在对外交流、艺术互鉴、美育教育、精准扶贫、服务文化大省、传播丝绸之路文化的主战场上贡献了的智慧和力量。
四、培训安排
(一)培训时间
根据《国家艺术基金申报指南》和《项目资助协议书》的相关规定,培训周期定为2023年10月1日至2023年11月30日,培训总时长共61天。其中,集中授课30天,实地考察13天,内容创作14天,项目成果展示4天。2023年11月30日后进行项目后期成果汇总工作。

二)项目实施地点
1.项目集中授课地点:gg999策略手机白菜
2.项目实地考察地点:武威、张掖、金昌、酒泉、嘉峪关、敦煌
3.项目成果展示、学术会议地点:gg999策略手机白菜演播厅、甘肃省大剧院、gg999策略手机白菜国际学术会议中心
(三)课程设置
1.授课内容
以国内经典舞台艺术作品、舞台创作理论、经典舞台艺术作品分析为基本教学内容,结合中国传统文化观念、现代舞台艺术理论和丝绸之路文化优势,培养学员的思考、创作和策划能力,增强学员的艺术理论素养和创作实践能力。
2.课程设置
主要课程:《舞台艺术导论》《丝绸之路戏剧艺术简史》《当代丝绸之路戏剧艺术》《赓续中华传统》《简牍里的中国》《敦煌简说》《丝绸之路戏剧艺术与民间传说》《丝绸之路非遗故事》《中国当代舞台剧发展流变》《丝绸之路文学故事与艺术表达》《“一带一路”视域下的古今丝绸之路:丝路乐舞篇章》《唐代丝绸之路舞蹈传播研究》《当代戏剧创作题材的选择与艺术家的责任》《丝绸之路艺术与乐舞改编》《“一带一路”视野下的甘肃文化》等。
(四)成绩评定
成绩评定主要针对学员课业完成的质量进行评估打分,具体采用百分制打分标准:出勤占20%;阶段性创作(论文、策划、演出小样等)占30%;最终完成创作占30%;参加展览、发表作品、参加汇报演出、主题研讨发言占20%。经评定、考核合格后,可获得《结业证书》。
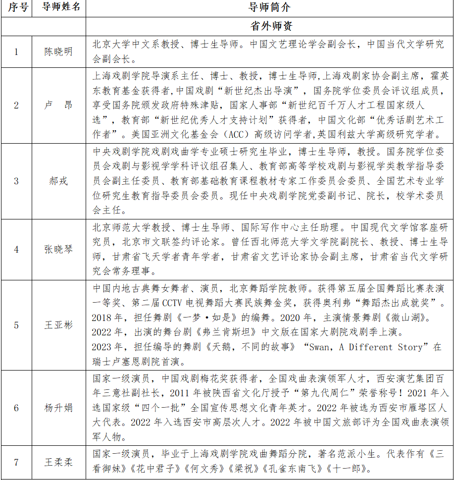
(五)团队力量




(六)培训成果展示
学员自参加本项目培训学习之日起,每位学员创作出一个有关丝绸之路主题的剧本和创意策划文案,一年内在国内外报刊发表相关论文与演出作品,部分策划、剧本等成果受到省级以上演出剧团采纳。
(七)学员管理
为提高本项目培训的实效性,学员经审核入学后,将针对每一位学员的学习进度、实践进度、成果完成进度实施跟踪管理、阶段性检查与结业评价。在项目培训期间,若学员发生下列任一情况,取消其培养计划,追回相关费用不予结业,不予发放结业证书:
1.培训期间发表违反党和国家方针、政策,有损党和国家形象及其他意识形态显著问题的言论的;
2.严重违反国家法律和项目培训有关规章制度的;
3.在培训学习中给项目、培训主体造成不良影响和重大经济损失的;
4.在学习、培训、创作、实践过程中弄虚作假、剽窃他人成果的;
5.无故旷课1次,或出勤率低于培训周期90%的;
6.其他不予结业的情形。
五、培训对象
(一)培训对象遴选
1.招生条件
本项目面向全国招生,通过遴选择优入选学员30名。学员的年龄原则上为 45岁以下,热爱祖国,遵纪守法,品行端正,为人正派;需具备良好的英语写作能力,结业后能够提交项目相关成果作品。同时,学员必须具备以下条件其中的一条:
①在本行业具有一定影响力,获得省级以上奖项或承担省级以上研究课题且成果较为突出的;
②取得本专业副高级(含副高级)以上职称的;
③取得与本专业相关硕士研究生学历或连续从事本行业工作满10年以上,且有较大发展潜力的。
2.招生范围
①攻读博士学位的研究生;
②从事丝绸之路舞台艺术研究方向且具有较高水平的中青年高校教师;
③报纸杂志、广播电台、电视台和政府宣传部门的从业人员等。
(二)录取方式
报名截止后,项目组将组织专家按国家艺术基金项目规定进行学员遴选,择优录取。对于入选学员将以邮件方式通知,请务必确保邮箱地址的正确性。录取名单将于9月初通过gg999策略手机白菜或gg999策略手机白菜官网进行发布。收到录取通知逾期未回复者视为自动放弃录取资格,录取依次递补,未录取学员不再通知。
六、报名程序
(一)报名时间
即日起至2023年9月6日截止
(二)报名方式
本项目报名审核全部采用电子材料,需提交清晰、正式的扫描件,不接收手机拍照、模糊、无法识别的电子材料。
1.填写表格
通过gg999策略手机白菜官方网站发布的招生简章,自行下载并填写国家艺术基2023年度艺术人才培训资助项目《丝绸之路题材舞台艺术作品创意策划班学员申请表》报名申请表(见附件1),有单位的需加盖单位公章;
填写《学员简历》表(见附件2);
填写《同意脱产学习证明》材料(见附件3),并加盖单位公章。
2.相关证明材料扫描件
①身份证(正反面)、最高学历学位证书、获奖证书、单位在职证明等;
②需提交1-2篇已发表的项目相关艺术创作、评论文章、艺术作品等。
3.请将以上《丝绸之路题材舞台艺术作品创意策划班学员申请表》报名申请表、《同意脱产学习证明》表、《学员简历》表和①-②的相关证明材料扫描件打包压缩,并以附件形式于2023年9月6日前发送至项目组电子邮箱与备用邮箱(各1份):
项目组邮箱:cmxy-gzm@nwnu.edu.cn
项目组备用邮箱:522668915@qq.com
注:请将以下5份材料按顺序打包为1份压缩包,并将文件名命名为:国家艺术基金报名+姓名+X 市 X 单位:
表1:《丝绸之路题材舞台艺术作品创意策划班学员申请表》
表2:《学员简历》
表3:《同意脱产学习证明》
证明材料1:身份证(正反面)、最高学历学位证书、获奖证书、单位在职证明等
证明材料2:1-2篇已发表的项目相关艺术创作、评论文章、艺术作品等
(三)报到要求与时间
成功录取的学员来校报到时请携带《丝绸之路题材舞台艺术作品创意策划班学员申请表》纸质版(贴好白底1寸证件照、盖好章子)和白底1寸证件照片6张。
报到时间:另行通知。
报到地点:gg999策略手机白菜
七、其他有关要求和注意事项
(一)培训费用
本项目为国家艺术基金资助项目,参加培训学员在培训期间的往返交通费、培训期间的食宿、学习费用均由项目主体承担。关于交通费报销请参见附件4。
(二)联系方式
单位:gg999策略手机白菜
电话:0931-7970113
地址:甘肃省兰州市安宁东路967号gg999策略手机白菜
邮编:730070
联系人:金新辉 18993364163
赵 勇 15095347354
巩周明 18298334373
(三)其他事项
1.学员请自行携带笔记本电脑等学习用具;
2.凡自愿参加本项目培训的学员,视为已确认并遵守招生简章的各项规定。学员须坚持诚信、友好的原则,严格按照相关管理制度执行;
3.项目主体对项目培训课程、成果、作品拥有录像、出版及宣传权;
4.本招生简章最终解释权归国家艺术基金2023年度艺术人才培训资助项目《丝绸之路题材舞台艺术作品创意策划人才培训》主体gg999策略手机白菜所有。
附件1.pdf 《报名申请表》
附件2.pdf 《学员简历》
附件3.pdf 《同意脱产学习证明》
附件4.pdf 《培训学员往返交通费报销说明》
